Sterk georganiseerd
De organisatie
Binnen De-Bruggen werken we samen met verschillende raden, partners en initiatieven om onze zorg continu te verbeteren. Samen zorgen we voor kwaliteit, transparantie en een sterke verbinding met de regio.

Inzicht in onze opbouw
Organisatiestructuur
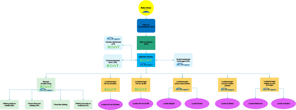
De-Bruggen maakt samen met Zorggroep BOAT onderdeel uit van de Baken Groep. Binnen deze samenwerking versterken we elkaar in kennis, kwaliteit en continuïteit van zorg.

Raden en toezicht binnen De-Bruggen
Binnen De-Bruggen hechten we veel waarde aan goed bestuur, open communicatie en zorgvuldige besluitvorming. Verschillende raden dragen hieraan bij en zorgen samen voor transparantie, kwaliteit en betrokkenheid binnen de organisatie.
Raad van Commissarissen (RvC)
De Raad van Commissarissen volgt het Raad van Toezicht-model en werkt volgens de principes van goed bestuur en verantwoording uit de Governancecode Zorg. De RvC houdt toezicht op het beleid en de dagelijkse gang van zaken, en bewaakt de continuïteit van zowel Zorggroep BOAT als De-Bruggen.
De Raad van Commissarissen bestaat uit:
- Henk van Vliet – voorzitter, expert in bekostiging van de zorg
- Gerard Bootsman – expert in zorginhoudelijke en personele zaken
- Peter Hofman – expert in financiën
De raad is te bereiken via: Tamara Wendelaar – secretaresse RvC | t.wendelaar@bijdebruggen.nl
Cliëntenraad & Ondernemingsraad
De cliëntenraad en ondernemingsraad geven bewoners en medewerkers een stem in het beleid en de toekomst van De-Bruggen. Zij denken mee, geven advies en zorgen ervoor dat beslissingen aansluiten bij wat er leeft op de werkvloer en binnen de woonlocaties.
Te bereiken via:cliëntenraad@bijdebruggen.nl of OR@bijdebruggen.nl
Onze samenwerkingen en netwerken
De-Bruggen werkt actief samen met verschillende partners binnen de zorg. Door kennis te delen, samen te leren en te innoveren, blijven we de zorg verbeteren — voor bewoners, medewerkers én de toekomst van de sector.
Zorggroep BOAT
De-Bruggen en Zorggroep BOAT bundelen hun krachten om samen de zorg sterker te maken. Sinds 1 januari 2025 maken de beschermd wonen-locaties Marktstraat (Meppel) en Klinge (Ruinen) onderdeel uit van De-Bruggen, terwijl Zorggroep BOAT zich richt op ouderenzorglocaties in Drachten en De Bilt. Deze samenwerking zorgt voor meer mogelijkheden, innovatieve oplossingen en zorg op maat.

G-AAN
In de regio’s Drenthe en Zwolle werken verschillende gehandicaptenzorgorganisaties samen binnen G-AAN. Dit netwerk richt zich op digitalisering, innovatie en samenwerking om de zorg toegankelijk en toekomstbestendig te houden. Samen ontwikkelen we oplossingen die inspelen op uitdagingen zoals personeelstekorten en de groeiende zorgvraag.

Vrienden van het Forensisch Forum
De Vrienden van het Forensisch Forum vormen een netwerk van organisaties die zich inzetten voor de forensische cliënt.
Binnen dit netwerk delen we kennis, versterken we samenwerking en bouwen we samen aan een beter functionerende keten. Iedere ‘vriend’ brengt expertise mee én haalt inspiratie en verbinding op uit de community.

SBB – Samenwerkingsorganisatie Beroepsonderwijs Bedrijfsleven
De-Bruggen is een erkend leerbedrijf via SBB. Zo bieden we studenten de mogelijkheid om praktijkervaring op te doen en zorgen we voor goed opgeleide vakmensen voor de toekomst. SBB verbindt onderwijs en zorg, zodat opleidingen goed blijven aansluiten op de praktijk.

Samen bouwen we aan sterke zorg
De-Bruggen is onderdeel van een groter geheel: een netwerk van professionals, partners en betrokken raden die samen werken aan kwaliteit en continuïteit van zorg. Of het nu gaat om toezicht, digitalisering of samenwerking in de regio, samen maken we het verschil.